IUCN自然保护地管理分类标准

2017-06-06 17:07:24  来源:国际在线  责编:陈晨

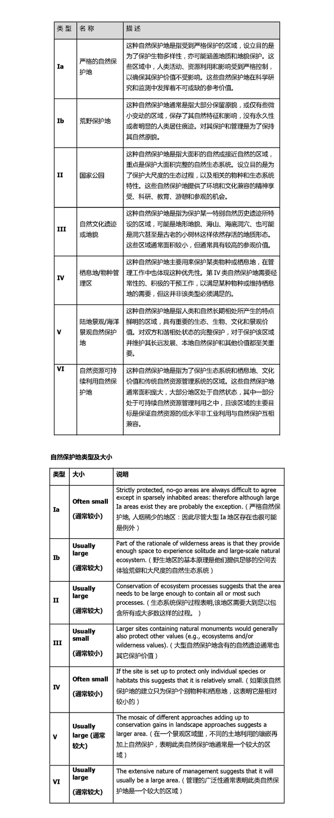
  国际在线生态中国频道:世界各国陆续建立了各种各样的自然保护地,但是对自然保护地的解释各不相同,所以建立一个全球公认的定义十分重要。IUCN 自然保护地分类指南历经50多年的不懈努力,成为一个关于自然保护地的全球性标准,是用于划分所有自然保护地管理类型的一种简单方法,具体分类如下表所示。(供稿单位:世界自然保护联盟中国代表处 编辑:王雅茹)

图片默认标题

 

分享到:
  • 联盟单位中国生态文明网
  • 联盟单位世界自然保护联盟
  • 联盟单位国际野生物贸易研究组织
  • 联盟单位世界自然基金会